IAH Terminal B

Role: Lead Designer
Tags: Website Design, Visual Design, UX Design, UI Design

Overview

United Airlines is currently on the mission to construct their new terminal at the Houston airport. To engage architecture and engineering agencies and firms, United Airlines needs to build a website to find potential bidders for the project.

Objective

Create a simplified website to engage construction management companies to place a bid on the upcoming projects at the terminal. Use user analytic tools to examine and inspect users’ navigation and see any obstacles.

Process

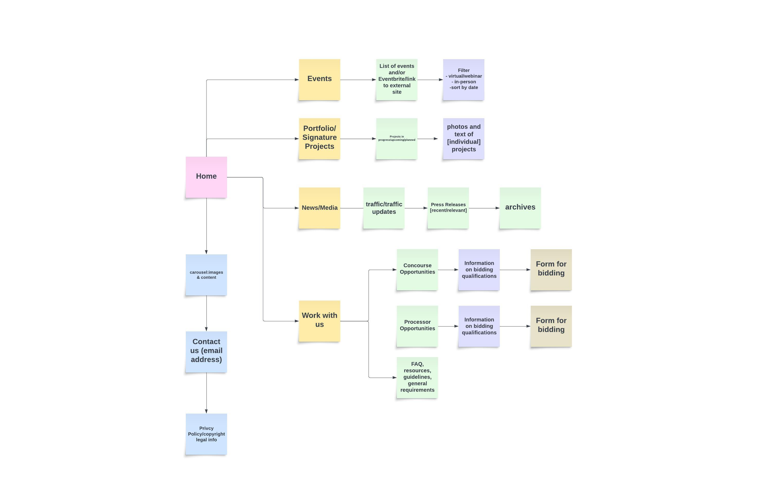
Information Architecture

Defined user flows, site maps, and page structures to create a clear and intuitive navigation system. Early wireframes and flowcharts established the foundation for how users move through the United Airlines Terminal B website.

Design & Prototyping

Developed mid- to high-fidelity wireframes and interactive prototypes for both desktop and mobile experiences, ensuring consistency, usability, and alignment with brand standards.

Testing & User Analysis

Conducted QA across devices prior to launch, then analyzed user behavior through analytics, heatmaps, and observed interactions to identify friction points and continuously improve the experience.

User Analytics

 

Performed cross-device QA prior to launch to ensure a seamless experience, then evaluated post-launch performance through analytics, heatmaps, and user behavior insights. Findings were used to identify pain points, understand navigation patterns, and inform ongoing experience improvements.

Previous
Previous

Infor Inspire London